请登录
注册
微信登录
首页
Home
行业资讯
Nav
名家访谈
Nav
投资观健
Nav
活动会议
Nav
目录大全
Nav
肿瘤早筛大会
Nav
第一届肿瘤早筛大会
第二届肿瘤早筛大会
会员中心
11月10日下午|当「外泌体」最新技术遇到新一代超敏Olink血浆蛋白组学
发表时间:2022-11-08 10:56
扫描海报中
二维码
或点击
阅读原文
,抢先注册在线讲座
外泌体靶向蛋白组学
典型应用
细胞外囊泡(Extracellular Vehicles, EVs)作为一种潜在的
液体活检
生物标志物受到了广泛关注,因为它们代表了「细胞起源的缩影」。下面,我们将介绍一个「
基于Olink靶向蛋白组学
开发细胞外囊泡生物标志物作为区分良/恶性胶质瘤的无创诊断工具
」的典型案例
。
来自
瑞典隆德大学
的研究者使用了尺寸排阻色谱法(SEC)、以及
超
灵敏的邻位延伸分析技术
对脑肿瘤患者群体队列进行研究,寻找肿瘤来源的血浆外囊泡(plEV)蛋白生物标志物,用于
良/恶性胶质瘤的区分
。
通过对
136例
患者在基线(术前)和术后3周(术后),肿瘤治疗开始前采集纵向血浆样本。
该队列包括疑似脑肿瘤病变患者(n=136),根据临床常规通过手术和组织病理学检查确定,其中
69例
患者被诊断为恶性(WHO IV)GBM,
17例
患者被诊断为低级别良性(WHO II)星形细胞瘤(以下简称LGG)。
通过使用SEC从所有患者中分离plEV,并使用基于PEA技术的超灵敏分析技术对蛋白质组进行检测。
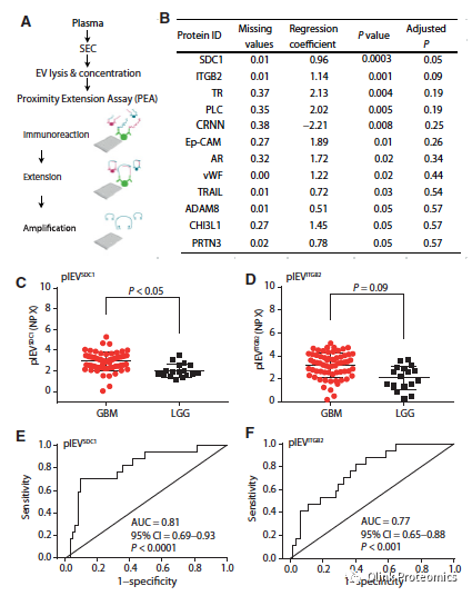
研究者同时分析检测了Olink Target 96 oncology II以及CVDIII两个panel中183个蛋白,检测panel是根据已知参与胶质瘤生物学或潜在的外囊泡分类而选择的。
使用线性回归并校正年龄(GBM和LGG组之间没有性别差异),共有12个plEV相关蛋白在GBM和LGG组之间存在显著差异(P < 0.05),其中一半在98%以上的plEV样本中检出。在调整多次检测时,特别是syndecan-1 (SDC1)在GBM和LGG之间差异显著,而integrin beta chain-2 (ITGB2)表现出强烈的趋势,但不显著。值得注意的是,SDC1和ITGB2是单通道I型膜蛋白,这表明它们是潜在的
EV表面生物标志物
。
为了探讨plEV诊断的准确性,研究者进一步建立了ROC曲线。ROC分析显示,
血浆EV-SDC1 (plEV SDC1)可区分GBM和LGG患者
,其AUC值为0.81 (95% CI: 0.69-0.93),敏感性为71% (95% CI: 44%-89%),特异性为91% (95% CI: 81%-97%)。血浆EV-ITGB2 (plEV ITGB2)的AUC为0.77 (95% CI: 0.65-0.88)的敏感性为65% (95% CI: 38%-86%),特异性为71% (95% CI: 58%-81%)。
研究者进一步通过定量免疫ELISA分析来验证来自PEA检测的神经胶质瘤队列中的plEV SDC1数据。
基于ELISA方法的plEV SDC1定量检测可以区分GBM和LGG患者,但是 ELISA的灵敏度低于PEA。
总体而言,结果显示术后plEV SDC1显著下降。该研究支持了
循环血浆外囊泡plEVs作为胶质瘤非侵入性诊断和监测工具
的可能性,该应用有望进一步改善癌症患者早期诊断。
抢先注册在线讲座,可聆听外泌体靶向蛋白组学最新研究进展分享,并参与现场讨论解答
。
Olink Proteomics
(纳斯达克代码:
OLK
)
Olink Proteomics创立于瑞典乌普萨拉,致力于突破蛋白检测在“多重能力/特异性”、“灵敏度”和“检测通量”等方面的综合瓶颈,进而实现
超灵敏多重蛋白标志物检测、无偏靶向蛋白质组学和精准蛋白组学,
以帮助蛋白标志物的发现、药物研发、转化医学、以及让“多组学整合”真正切实可行。
具体来说,我们基于专利PEA技术,秉承严谨和透明的科学精神,开发并充分验证了一系列开创性的Olink Panel。
这些Panel可赋能科学家,通过在
1-6µl体液中精确检测48-3072种生物标志物,
更加充分地理解实时生物学。从而,借助多组学发现pQTL等创新药物靶点;筛选更好的疾病预测和预后标志物;理解药物作用的MoA, Safety, PK, PD, Dose;拓展已上市药物的适应症;开发伴随诊断;加速药物研发进程,降低药物研发成本;同时促进从临床科研到临床应用的转化;提高肿瘤等疾病早筛方法的灵敏度和特异性,并最终达致精准医学。
Olink现已覆盖100%主要信号通路,实现生物学意义上的
超灵敏无偏靶向蛋白组学
(
兼容各种样本类型,对传统方法无法胜任的血浆血清等体液样本尤其适用)。
官网:
https://www.olink.com
电话:+86 21 5077 8771
邮箱:
China@olink.com
地址:
上海市浦东新区沪南路2157弄2号1011室
-end-
加入癌症早筛行业交流群,请关注公众号回复
“进群
”
上一篇
计划筛查1万人!无锡新吴区启动“肝脏健康万人筛”项目
下一篇
重磅合作 | 平安健康保险、罗氏制药、至本医疗共同开启泛肿瘤罕见靶点精准治疗新篇章
分享到:
正在与早筛网同行的伙伴,期待与您携手为拯救生命而战!
正在与早筛网同行的伙伴,期待与您携手为拯救生命而战!
--
更多>>
早筛网公众号
早筛医声公众号
地址:广州市黄埔区天泰路1号5A层
邮编:
510000
早筛网是聚焦于健康筛查的学术交流和产业服务平台,以专业的报道推动中国医疗从“以治病为中心”转变为“以人民健康为中心”,以“预防是最经济最有效的健康策略”为方针,普及“早筛查、早诊断、早治疗”理念和中医“治未病”理念,旨在让疾病诊于早期从而得以被治愈。
关于早筛网
联系我们
粤ICP备2021013844号